种牙能否走医保是许多牙齿缺失患者关心的问题,这涉及到医保政策的覆盖范围、地区差异以及项目性质等多方面因素,从整体情况来看,目前我国医保对种植牙的报销仍存在较多限制,大部分地区无法实现全额报销,但在部分地区试点中,部分项目已逐步纳入医保支付范围,具体需结合当地政策、医保类型及个人情况综合判断。
种植牙的组成部分与医保属性
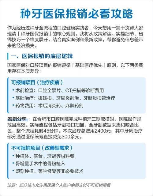
种植牙治疗通常包含三个核心部分:种植体(植入牙槽骨的人工牙根)、基台(连接种植体与牙冠的中间结构)和牙冠(暴露在口腔内的修复部分),从医保定位来看,我国基本医保主要保障“必需的、基础的临床医疗服务”,重点覆盖疾病治疗、检查、药品等项目,种植牙属于“修复性治疗”,旨在恢复牙齿功能与美观,而非治疗疾病本身,因此大部分地区的医保目录并未将其整体纳入,但近年来,随着种植体集中带量采购的推进和部分地区医保改革的试点,部分环节的报销可能性有所提升。

医保报销的地区差异与试点情况
我国医保政策由省级及以下地方政府结合实际情况制定,因此种植牙报销存在显著的地区差异,北京、上海、浙江、广东等地已开展种植牙医保报销试点,但报销范围和比例各不相同:
试点地区的报销政策
以北京为例,2025年10月起将“单颗常规种植牙”纳入医保报销范围,报销项目包括种植体、基台及牙冠中的部分费用,报销比例设定为50%,每人每年累计报销上限不超过1500元/颗,且仅限在定点医疗机构进行集采中选品种的种植,上海则将种植体和基台纳入医保支付目录,牙冠仍需自费,报销比例约40%,限额1200元/颗,同时要求患者需符合“牙列缺损、种植适应症”等临床标准,浙江部分地区试点“医保+商业保险”模式,医保报销基础费用后,剩余部分可通过普惠型商业保险补充报销,整体报销比例可达60%-70%。
非试点地区的普遍情况
在未开展试点的地区,种植牙通常无法通过医保报销,中西部多数省份的医保目录中,种植体、基台、牙冠均属于“ excluded items”(排除项目),患者需全额自费,即使个别地区可能对“因外伤、肿瘤等导致的牙齿缺失”给予特殊报销,也需提供完整的医疗证明,且报销范围仅限于治疗性项目(如拔牙、术前检查),种植体和牙冠仍不包含在内。
影响医保报销的关键因素
即使是在试点地区,种植牙能否报销也需满足以下条件:

医保类型与参保状态
职工医保与城乡居民医保的报销政策存在差异,职工医保的报销限额通常高于居民医保,且部分地区对职工医保参保人的报销比例更优,参保人需确保医保处于正常缴费状态,断缴或未参保则无法享受报销。
定点医疗机构的限制
医保报销仅限在医保定点医疗机构进行,且需选择集采中选的种植体品牌和型号,若患者选择高端进口种植体或非定点机构,即使符合报销条件,也无法享受医保待遇。
临床适应症的审核
种植牙报销需经医生严格评估,确认患者符合“牙槽骨条件良好、无严重系统性疾病”等种植适应症,且需排除“可修复性牙齿缺失”(如可通过活动义齿、固定桥修复的情况),对于单纯的美容性修复(如正常牙齿拔除后要求种植),通常不予报销。
报销项目的区分
即使整体无法报销,种植牙治疗中的部分环节可能符合医保报销范围,术前检查(如CT、血常规)、拔牙术、牙周治疗等“治疗性项目”,在大多数地区均可按医保政策报销,报销比例一般为50%-70%,具体需参照当地医保目录。

种植牙费用构成与自付部分估算
以集采后的常规种植牙为例,单颗总费用(含种植体、基台、牙冠)约为3000-5000元,在试点地区,若报销50%且限额1500元,患者自付部分约为1500-3500元;非试点地区则需全额自付,若选择高端种植体或复杂病例(如骨增量手术),费用可能升至8000-15000元,自付压力更大,医保报销通常不包含种植失败后的二次手术费用,这部分需完全由患者承担。
医保外补充建议
- 关注集采政策:自2025年全国种植体集采落地后,种植体价格平均降幅达55%,中选种植体价格从原5000-6000元降至900-1800元,虽不直接等同于医保报销,但已显著降低患者负担。
- 商业保险补充:部分商业医疗险(如齿科保险、百万医疗险)包含种植牙报销责任,可覆盖医保未支付的部分,某齿科保险约定“每年最高报销1万元,报销比例70%,限国产种植体”,适合需长期修复的患者。
- 惠民福利:部分地区社区卫生服务中心或公益机构会为低保户、老年人等群体提供免费或低价种植牙服务,可咨询当地卫健委或民政部门。
不同地区种植牙医保报销政策对比表
| 地区 | 政策类型 | 报销范围 | 报销比例 | 限额(元/颗/年) | 备注 |
|---|---|---|---|---|---|
| 北京 | 职工医保试点 | 种植体、基台、牙冠(集采中选) | 50% | 1500 | 需在定点机构使用中选品种 |
| 上海 | 职工/居民医保试点 | 种植体、基台 | 40% | 1200 | 牙冠自费,需临床适应症审核 |
| 浙江(杭州) | 医保+商业保险 | 基础治疗费用+种植体部分费用 | 60%-70% | 2000 | 商业保险补充剩余部分 |
| 四川(成都) | 非试点 | 无 | 0% | 0 | 仅治疗性项目(如拔牙)可报销 |
| 广东(广州) | 特殊人群试点 | 低保户、残疾人种植体 | 60% | 1000 | 需提供低保证明,限国产种植体 |
相关问答FAQs
Q1:种牙医保报销需要满足什么条件?
A:需同时满足以下条件:①参保状态正常(职工医保或居民医保);②在医保定点医疗机构就诊,且使用集采中选种植体;③经医生评估符合种植适应症(如牙槽骨条件达标、无严重禁忌症);④部分地区需提供外伤、肿瘤等导致牙齿缺失的证明(非试点地区通常不报销),具体条件以当地医保局政策为准。
Q2:种植牙集采后,自费部分还有省钱办法吗?
A:可通过以下方式降低自费压力:①选择集采中选的国产种植体,价格降幅显著;②利用商业齿科保险补充报销,部分产品覆盖剩余50%-70%费用;③关注医院促销活动,如节假日种植折扣、会员价等;④对于多颗缺失患者,可选择种植+活动义齿联合修复,降低整体费用,部分地区对老年人种植牙有专项补贴,可咨询当地医疗机构。
