武汉协和医院作为华中地区知名的三甲综合医院,其口腔科在牙齿矫正领域积累了丰富的临床经验和良好的患者口碑,吸引了许多希望通过矫正改善牙齿问题的求美者,牙齿矫正是一项长期且个性化的治疗项目,价格受多种因素影响,了解具体费用构成和影响因素,有助于患者做出更合理的决策。
武汉协和矫正牙齿价格的影响因素
牙齿矫正并非“一口价”服务,最终费用取决于多个维度的综合考量,主要包括以下几个方面:

矫正方式的选择
不同的矫正技术对价格影响最为直接,目前主流的矫正方式包括传统金属托槽矫正、陶瓷自锁托槽矫正、隐形矫正(如时代天使、隐适美等品牌)以及舌侧矫正,每种方式的技术特点、材料成本和操作难度不同,价格差异较大,传统金属托槽技术成熟、性价比高,而舌侧矫正因完全隐形、技术难度高,价格通常是最高的。
牙齿畸形程度的复杂度
患者的牙齿畸形程度直接影响矫正方案的制定和治疗周期,简单性错颌畸形(如轻微牙齿拥挤、少量间隙)通常只需常规托槽排齐,治疗周期短,费用相对较低;复杂性错颌畸形(如严重的骨性畸形、深覆合、深覆盖、需要正颌手术联合矫正等)则需要更复杂的方案设计、额外的辅助治疗(如种植钉、骨钉牵引等),治疗周期延长,费用自然更高。
医生资质与临床经验
武汉协和口腔科的医生团队职称结构完善,包括主任医师、副主任医师、主治医师等,不同级别的医生收费标准不同,主任医师临床经验丰富,擅长处理复杂病例,挂号费和诊疗技术费通常高于年轻医生;医生的个人案例数量和患者口碑也会影响价格,经验丰富的医生矫正效果更有保障,收费相对更高。
年龄因素
青少年矫正(12-18岁)和成人矫正(18岁以上)在治疗方案和费用上存在差异,青少年处于生长发育期,骨骼改建能力强,部分骨性问题可通过生长引导治疗(如功能性矫治器)纠正,可能避免或简化后续正畸治疗,费用相对较低;成人骨骼发育已完成,矫正主要依靠牙齿移动,部分复杂病例可能需要联合正颌手术,费用更高。

辅助治疗需求
部分患者在矫正前或矫正过程中需要辅助治疗,这些费用通常不包含在基础矫正套餐中,需额外支付,常见的辅助治疗包括:拔牙(如拔除智齿、前磨牙等创造间隙)、牙周治疗(如洗牙、刮治、牙周手术)、种植钉(骨钉)植入、牙齿美白、修复治疗(如矫正后修复缺失牙)等,这些都会增加总费用。
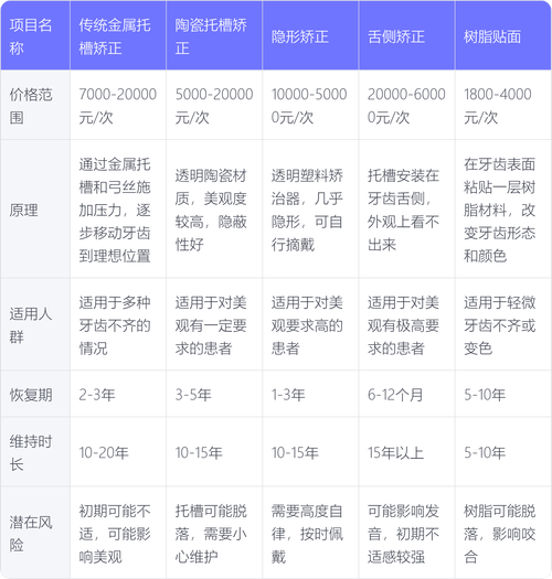
武汉协和不同矫正方式的价格参考
结合武汉协和医院口腔科的常规定价及市场反馈,不同矫正方式的大致价格区间如下(注:以下价格仅供参考,具体以医院面诊后出具的方案为准):
| 矫正方式 | 特点 | 价格区间(元) | 适合人群 |
|---|---|---|---|
| 传统金属托槽矫正 | 技术成熟,性价比高,但美观度较低,舒适度一般 | 8000-15000 | 预算有限、对美观要求不高的青少年或成人,简单性错颌畸形 |
| 陶瓷自锁托槽矫正 | 托槽为透明陶瓷材质,美观度提升,摩擦力小,矫正周期略短,但价格较高 | 12000-20000 | 对美观有一定要求,预算中等,希望缩短治疗周期的患者 |
| 隐形矫正 | 完全隐形,可自行摘戴,舒适度高,方便清洁,但需患者配合度高,价格较高 | 25000-45000 | 对美观要求高(如上班族、演员)、预算充足,能严格佩戴牙套的成人患者 |
| 舌侧矫正 | 托槽粘贴在牙齿内侧,完全隐形,美观度极高,但技术难度大,费用昂贵 | 50000-80000 | 预算充足、追求极致美观,且不介意对发音有一定影响的成人患者 |
价格包含与不包含的项目
在咨询矫正费用时,需明确收费明细,避免后续产生纠纷,通常情况下,武汉协和医院牙齿矫正费用可能包含以下内容:
- 基础费用:方案设计费、挂号费、检查费(包括口腔全景片、头影测量、CBCT等)、托槽/牙套材料费、首次粘接费。
- 治疗费用:常规复诊调整费、矫正期间保持器制作费(通常为透明压膜保持器1-2副)。
- 后续服务:矫正结束后的定期复查费(通常为拆除牙套后半年内)。
不包含的费用需特别注意,可能包括:

- 拔牙费用:如矫正前需要拔除智齿、前磨牙等,每颗牙费用约500-1500元(根据拔牙难度)。
- 辅助治疗费:牙周治疗、种植钉植入(每颗约2000-5000元)、牙齿美白等。
- 牙套损坏/丢失费:矫正期间因意外损坏或丢失牙套,需重新制作或更换,可能产生额外费用(隐形牙套更换费用较高)。
- 复杂病例费:如需联合正颌手术,手术费用单独计算(通常数万元至十几万元不等)。
支付方式与优惠政策
武汉协和医院支持多种支付方式,包括现金、银行卡、微信、支付宝等,部分高端矫正项目(如隐适美)可能支持分期付款(需通过合作金融机构审核,具体可咨询医院财务科),医院偶尔会推出促销活动,如寒暑假学生矫正优惠、团购折扣等,建议关注医院官方公众号或咨询电话了解最新动态。
选择矫正方案的注意事项
- 优先考虑医生资质而非价格:矫正效果的核心在于医生的技术和经验,建议选择有丰富正畸临床经验的医生(如中华口腔医学会正畸专业委员会会员),通过查看医生的案例库、了解患者评价综合判断。
- 面诊时详细沟通方案:初次面诊时,医生会通过检查制定个性化方案,患者需主动询问矫正周期、预期效果、可能的风险及费用明细,确保对治疗有全面了解。
- 避免“低价陷阱”:部分机构可能以“超低价”吸引患者,但后续可能通过附加项目收费,或因技术不足导致矫正效果不佳,反而增加额外成本,武汉协和作为正规三甲医院,收费透明,更有保障。
相关问答FAQs
Q1:武汉协和矫正牙齿价格是否可以分期?如何申请?
A:武汉协和医院部分高端矫正项目(如隐适美、时代天使隐形矫正)支持分期付款,具体可咨询口腔科导诊台或医院财务科,申请分期通常需提供身份证、收入证明(或担保人信息),通过合作金融机构(如银行、消费金融公司)审核后,签订分期协议,一般可分3-24期,具体期数和手续费以机构政策为准,传统托槽矫正通常不支持分期,建议提前准备好治疗费用。
Q2:矫正过程中如果牙套损坏,需要额外收费吗?
A:矫正期间牙套损坏是否收费需根据原因判断:若因正常使用(如材料老化、咬硬物轻微损坏)导致,且在矫正周期内,武汉协和通常会免费更换一次或收取少量材料费;若因患者保管不当(如丢失、故意损坏)或频繁损坏,可能需要全额或部分费用重新制作,建议患者矫正期间注意饮食(避免过硬、黏性食物),妥善保管牙套,如有问题及时复诊处理。
