牙齿矫正是通过正畸装置调整牙齿排列、咬合关系及面部形态的医疗过程,不仅能改善美观,更能预防口腔疾病、提升咀嚼功能,许多人在考虑矫正时,最关心的问题便是“牙齿矫正价格是多少钱”,牙齿矫正价格并非固定数值,而是受矫正方式、牙齿状况、地区消费水平、医生资历等多重因素综合影响,通常范围在几千元到数万元不等,本文将详细解析影响价格的核心因素,并分类介绍不同矫正方式的大致价格区间,帮助大家更全面了解牙齿矫正的费用构成。
影响牙齿矫正价格的核心因素
牙齿矫正的价格差异,本质上是不同成本投入和医疗资源消耗的结果,以下因素起着决定性作用:

矫正方式:技术复杂度决定基础成本
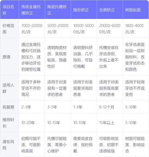
不同的矫正技术,其材料研发、设备投入和操作难度差异巨大,直接导致价格分层,传统金属托槽技术成熟、成本较低,而隐形矫正、舌侧矫正等因技术门槛高,价格显著上浮。
牙齿状况:复杂程度增加诊疗难度
牙齿问题的复杂程度是影响价格的关键,简单的前牙拥挤、牙列间隙,可能仅通过排齐牙齿即可解决;若存在骨性畸形(如地包天、龅牙)、深覆合、深覆盖,或需要拔牙、种植钉辅助移动、颌骨调整,则需更长的矫正周期和更精细的方案设计,费用自然增加,青少年早期干预矫正(如扩弓、生长引导)因需利用生长发育潜力,费用可能高于成人简单矫正。
地区差异:消费水平影响人力与租金成本
一线城市的医疗资源集中、人力成本和场地租金较高,矫正价格普遍高于二三线城市,以金属托槽矫正为例,北京、上海等地的价格可能比成都、西安等地高出30%-50%,而县域地区的价格则相对亲民。
医生资历:经验与技术价值不可忽视
正畸是“医生技术主导型”医疗项目,资深专家(如主任医师、教授)或拥有海外培训背景的医生,因其丰富的案例经验和更精准的方案设计能力,收费通常高于普通主治医生,同一机构中,专家医生的矫正费用可能比普通医生高50%-100%,但能显著降低矫正风险,提升效果稳定性。

机构类型:服务与资源配置影响定价
公立医院价格透明,部分项目可走医保(但矫正本身通常不可报销,拔牙、补牙等前期治疗可能可报),但存在排队久、服务体验一般的问题;私立口腔机构环境优越、服务灵活,且常推出分期付款,但价格可能比公立医院高10%-20%,大型连锁机构因设备先进、标准化流程,价格中等偏上;小型诊所则可能因成本较低,价格更实惠,但需考察其医生资质和消毒条件。
附加项目:前期治疗与后期维护费用
矫正前需进行口腔检查(拍X光片、取模)、洗牙、补牙、拔牙(如智齿、正畸牙)等前期治疗,这些费用通常不包含在总矫正费内,需额外支付(拔牙200-500元/颗,洗牙100-300元,补牙200-800元/颗),矫正结束后,需佩戴保持器2-3年防止复发,哈雷保持器500-1000元/副,透明保持器800-1500元/副,同样需单独计算。
不同矫正方式的价格区间
结合上述因素,以下是当前主流矫正方式的大致价格范围(以二三线城市为例,一线城市可上浮30%-50%):
| 矫正类型 | 特点 | 价格范围(元) |
|---|---|---|
| 传统金属托槽 | 经典金属托槽+弓丝,性价比高,美观度一般,复诊间隔4-6周 | 8000-15000 |
| 金属自锁托槽 | 托槽自带闭锁装置,减少摩擦力,缩短矫正时间(约6-12个月),复诊间隔延长至6-8周 | 15000-25000 |
| 陶瓷托槽 | 托槽为透明陶瓷材质,接近牙齿颜色,半隐形,强度略低于金属,适合对美观有要求者 | 15000-28000 |
| 隐形矫正(国产) | 如时代天使、正雅,透明牙套,可自行摘戴,方便清洁,需定期更换牙套(每1-2周一副) | 20000-35000 |
| 隐形矫正(进口) | 如隐适美、Spark,材质更优(如SmartTrack弹性膜),精准度高,案例经验丰富 | 35000-60000 |
| 舌侧矫正 | 托槽粘在牙齿内侧,完全隐形,技术难度大,对医生要求高,每颗牙齿托槽需个性化定制 | 50000-80000+ |
其他需注意的费用细节
- 复诊费用:公立医院每次复诊可能产生挂号费(5-20元),私立机构通常将复诊调整包含在总套餐内,但需提前确认。
- 特殊材料费:如需要支抗钉(骨钉)辅助移动牙齿,每颗费用约1000-3000元(含手术费);若使用进口弓丝(如澳大利亚不锈钢丝),可能额外增加500-2000元。
- 方案修改费:若矫正过程中因个人原因(如未按时复诊导致牙齿移动异常)需调整方案,部分机构可能收取额外费用(1000-3000元)。
牙齿矫正价格从几千元到数万元不等,核心在于“技术成本+医疗资源+个人需求”的综合平衡,选择时不必盲目追求低价或高价,而应优先考虑正规医疗机构(查看医生执业证书、机构消毒许可证),结合自身牙齿状况(通过专业拍片、面诊评估)和预算,与医生共同制定方案,青少年简单排齐可选传统金属托槽,性价比高;成人追求美观可选隐形矫正;预算充足且对隐形度要求极高者可考虑舌侧矫正,矫正效果和口腔健康远比价格更重要,专业的医生和合理的方案才是矫正成功的核心保障。

相关问答FAQs
问题1:牙齿矫正价格为什么差异这么大?是越贵越好吗?
解答:牙齿矫正价格差异主要源于矫正方式、牙齿复杂度、医生资历、地区消费等因素,隐形矫正因材料、技术成本高于金属托槽;复杂病例需多步骤治疗,费用自然增加,但并非越贵越好,选择时应结合自身需求:如果预算有限且牙齿状况简单,传统金属托槽性价比高;注重美观可考虑陶瓷或隐形矫正;追求极致隐形且预算充足可选舌侧矫正,关键在于医生方案是否合理,而非单纯价格,建议选择经验丰富的医生,通过专业评估确定最适合的方案。
问题2:隐形矫正和传统矫正效果一样吗?价格高很多值得吗?
解答:隐形矫正和传统矫正的最终效果在医生技术达标的情况下差异不大,均能实现牙齿排列整齐、咬合改善,但隐形矫正有独特优势:牙套透明美观,几乎不影响社交;可自行摘戴,方便清洁,降低蛀牙、牙周炎风险;通过计算机精准设计,每阶段移动更精细,复诊间隔长(6-8周一次),适合工作繁忙的成年人,价格高于传统矫正的原因在于材料科技(如SmartTrack材质)、3D打印技术、个性化方案设计等,是否值得取决于个人需求:若对美观、便捷性要求高,隐形矫正的额外成本是值得的;若预算有限或牙齿状况复杂(如需大量拔牙、骨性问题),传统矫正仍是可靠选择,且性价比更高。
