潍坊作为山东省的重要城市,近年来居民对口腔健康的重视程度不断提升,牙齿矫正需求也逐年增长,牙齿矫正不仅是改善美观的方式,更是解决牙齿排列不齐、咬合异常等健康问题的有效途径,对于潍坊市民而言,了解当地牙齿矫正的价格构成、影响因素以及不同矫正方式的费用差异,有助于提前做好预算规划,选择适合自己的矫正方案。
影响潍坊牙齿矫正价格的主要因素
牙齿矫正的价格并非固定不变,而是受到多重因素的综合影响,主要包括以下几点:

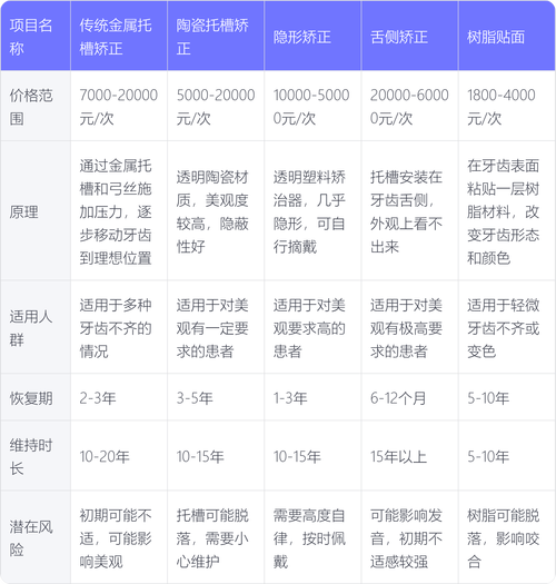
- 矫正技术类型:不同的矫正技术使用的材料、设备和技术难度差异较大,价格也因此不同,传统的金属托槽矫正价格较低,而隐形矫正、舌侧矫正等先进技术价格较高。
- 医生资质与经验:资深医生或专家的矫正费用通常高于普通医生,其丰富的临床经验能更好地处理复杂病例,确保矫正效果。
- 牙齿复杂程度:牙齿拥挤、稀疏、龅牙、地包天等问题的严重程度不同,矫正难度和所需时间也不同,简单病例可能只需1-2年,复杂病例可能需要2-3年甚至更久,费用自然更高。
- 医院等级与服务:公立医院与私立医院的定价体系不同,私立医院可能因服务更个性化(如一对一咨询、定期回访)而价格略高,但部分公立医院的专家号源紧张,挂号成本也可能增加。
- 地区消费水平:潍坊作为地级市,消费水平介于济南、青岛等一线城市与三四线城市之间,矫正价格整体处于中等水平,但具体费用仍需结合当地机构定价。
潍坊牙齿矫正价格参考表
根据潍坊当地多家口腔机构的报价及患者反馈,不同矫正方式的费用区间如下(注:以下价格为参考,实际费用需以面诊后机构报价为准):
| 矫正方式 | 价格区间(元) | 特点 | 适合人群 |
|---|---|---|---|
| 金属托槽传统矫正 | 3000-8000 | 经济实惠,技术成熟,但美观度一般,需注意口腔清洁 | 预算有限、牙齿复杂度不高的青少年或成人 |
| 金属托槽自锁矫正 | 8000-15000 | 复诊间隔延长(6-8周一次),舒适度更高,矫正效率提升,口腔刺激较小 | 对舒适度有要求、时间紧张或担心传统矫正疼痛的患者 |
| 陶瓷托槽矫正 | 6000-12000 | 托槽为透明陶瓷材质,美观度接近牙齿,强度高,但需避免染色(如咖啡、奶茶) | 注重美观的青少年及成人,适合对金属过敏者 |
| 隐形矫正(国产) | 15000-25000 | 如时代天使、正雅等,隐形可摘,方便清洁,需按时佩戴(每天22小时以上) | 对美观要求高、生活节奏快的成人,适合轻中度牙齿问题 |
| 隐形矫正(进口) | 25000-35000 | 如隐适美、Invisalign等,材料更柔软,数据更精准,方案设计更精细 | 预算充足、追求高品质矫正效果或复杂病例的患者 |
| 舌侧矫正 | 50000-80000 | 托槽粘贴在牙齿内侧,完全隐形,技术难度高,需定制,价格昂贵 | 对美观有极致要求(如演员、主播)、经济条件好的患者 |
补充说明:
- 上述价格通常包含矫正器本身、基础治疗费及复诊费,但不包含拔牙、骨钉种植、洗牙、补牙、保持器等附加费用,拔牙费用每颗约200-500元,骨钉种植每颗约800-1500元,保持器费用约500-2000元(活动保持器较便宜,固定保持器稍贵)。
- 青少年矫正因处于生长发育期,可能配合使用生长矫治器,费用会增加2000-5000元;成人矫正因牙齿移动速度较慢,周期可能更长,部分机构会根据周期调整价格。
价格之外的注意事项
选择牙齿矫正时,不能仅以价格作为唯一标准,还需综合考虑以下因素:
- 机构资质与口碑:选择有正规医疗资质的口腔机构或医院,可通过查看患者评价、案例效果等方式判断机构口碑。
- 医生沟通方案:矫正前需与医生充分沟通,了解方案设计、预期效果及可能风险,避免因低价选择“流水线”式矫正。
- 术后维护成本:矫正结束后需佩戴保持器1-2年甚至更久,保持器的费用及更换成本需提前考虑。
- 分期付款政策:部分私立机构提供分期付款服务,可减轻一次性付费压力,但需注意分期手续费及利息。
相关问答FAQs
Q1:潍坊牙齿矫正价格是否包含拔牙、骨钉等费用?如何判断是否需要拔牙?
A:基础矫正价格通常不包含拔牙、骨钉等附加费用,具体需根据牙齿情况而定,拔牙的主要目的是为牙齿移动提供空间,常见于牙齿严重拥挤、前突等情况,是否需要拔牙需通过口腔全景片、头颅侧位片等检查,由医生评估后确定,一般而言,如果牙齿拥挤度超过10mm,或存在“龅牙”“地包天”等问题,拔牙的可能性较高,建议在面诊时与医生确认拔牙数量及费用,避免后期产生额外支出。

Q2:牙齿矫正后必须戴保持器吗?如果不戴会怎么样?保持器费用大概多少?
A:矫正后必须佩戴保持器!牙齿矫正后,牙槽骨需要1-2年的时间稳定,若不佩戴保持器,牙齿可能因周围肌肉、骨骼的变化而移位,导致矫正效果复发(如牙齿拥挤、反弹等),保持器分为活动保持器(如哈雷保持器,价格约500-1000元)和固定保持器(粘接在牙齿内侧,价格约800-1500元),活动保持器方便清洁但需佩戴,固定保持器无需摘戴但可能不易清洁,医生一般建议矫正结束后前6个月全天佩戴,之后改为夜间佩戴,至少持续1-2年,复杂病例可能需终身佩戴。
潍坊牙齿矫正价格因矫正方式、牙齿情况等因素差异较大,建议市民根据自身需求选择正规机构,提前面诊获取详细报价,并在医生指导下制定个性化方案,确保矫正效果与口腔健康。

