📍 一、 准备工作
-
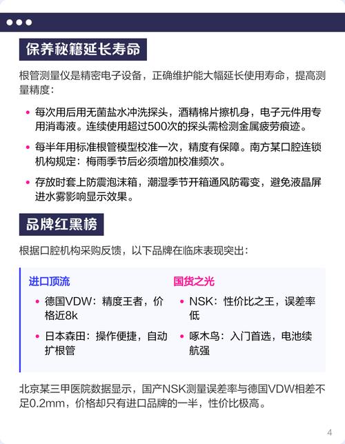
设备检查与准备:
- 主机开机: 确保根管长度测量仪主机电源已接通并开机。
- 校准: 这是至关重要的一步! 按照设备说明书进行开机自检和必要的校准(如使用校准锉或校准模块),确保设备处于最佳工作状态。
- 消毒: 所有进入口腔的器械(包括根管锉、测量钩、橡皮障夹等)必须严格灭菌消毒,测量台主机表面用消毒剂擦拭消毒。
- 连接:
- 将根管锉(通常使用不锈钢K锉或镍钛锉)连接到主机上的锉连接器(Clip)或马达手柄(如果使用机用镍钛系统)。
- 将患者口腔内的金属器械(如橡皮障夹、口镜柄、拉钩等)连接到主机上的患者接地电极(Patient Clip)。
- 确保所有连接牢固可靠,接触良好。
-
患者准备:
(图片来源网络,侵删)- 体位: 患者舒适地躺在牙科椅上,头部稳定,便于操作。
- 隔湿: 至关重要! 使用橡皮障或棉卷有效隔湿,保持根管干燥,唾液或血液会严重干扰测量准确性,必要时使用吸引器。
- 知情同意: 向患者解释操作过程,消除其紧张情绪。
- 去除金属修复体干扰: 如果患者口内有大面积的金属修复体(如大面积银汞充填、金属冠桥),可能会干扰测量,必要时需调整接地电极位置或使用特殊附件。
-
操作者准备:
- 手套: 佩戴无菌手套。
- 视野: 确保术野清晰明亮。
📍 二、 操作步骤
-
选择并安装根管锉:
- 根据根管粗细和预备计划,选择合适型号(通常为10号或15号)的不锈钢K锉作为初始测量锉,锉尖应光滑、无变形、无残留物质。
- 将锉牢固地安装在手机或手用柄上。
- 关键: 将锉连接到主机上的锉连接器上,确保连接牢固,接触点清洁。
-
放置患者接地电极:
- 将患者接地电极夹在患者口内干燥、无污染的金属结构上(如橡皮障夹、拉钩、口镜柄),确保夹子与金属部分紧密接触,避免接触软组织或牙龈,这是形成完整电路回路的关键。
-
开始测量:
(图片来源网络,侵删)- 将连接好的根管锉缓慢、轻柔地插入根管内。
- 避免接触根管壁: 在锉进入根管的过程中,尽量使其位于根管中央,避免紧贴根管壁(尤其是在弯曲根管中),因为紧贴可能导致测量读数提前(数值偏小)。
- 持续观察: 操作者应密切注视主机显示屏上的阻抗值(通常以数字或条形图显示)和根尖指示灯(通常为绿色/黄色/红色)。
-
读取数值与判断根尖孔位置:
- 目标阻抗值: 当锉尖到达根尖孔(根管在牙根尖端的开口)时,其周围组织(牙周膜、牙骨质)的阻抗值会显著升高,大多数现代根管长度测量仪将根尖孔位置设定在阻抗值读数在 0.5 - 0.7 之间(具体数值范围请参考您所用设备的说明书,不同品牌略有差异)。
- 指示灯变化:
- 绿色灯: 通常表示锉尖在根管内,距离根尖孔较远(阻抗值低)。
- 黄色灯: 表示锉尖接近根尖孔(阻抗值开始升高)。
- 红色灯: 关键信号! 通常表示锉尖已到达或超出根尖孔(阻抗值达到或超过设定阈值,即0.5-0.7),此时应立即停止推进锉。
- 操作:
- 当看到红色指示灯亮起,同时阻抗值显示在0.5-0.7范围内时,表明锉尖已精确到达根尖孔位置。
- 记录刻度: 在根管锉的柄部(通常在橡皮障夹或牙面)做一个标记,或在锉上直接测量并记录从橡皮障夹到该标记点的距离,这个距离就是该根管的工作长度。
- 微调(可选): 有时为了更精确,可以稍微回提锉(如0.5-1mm),使阻抗值略低于0.5(如0.4-0.45),然后重新推进至红灯亮起,再记录刻度,这有助于避免锉尖超出根尖孔。
-
验证(强烈推荐):
- 结合X线片: 根管长度测量仪是辅助工具,不能完全替代X线片! 测量完成后,应拍摄根尖X线片(平行投照法最佳),确认锉尖位置是否恰好在根尖孔内或根尖孔稍内(距根尖孔0.5-1mm内),这是验证测量准确性的金标准。
- 手感: 有经验医生在锉尖接近根尖孔时能感觉到轻微的“落空感”或阻力变化,可作为辅助判断。
📍 三、 测量结束
- 取出器械: 轻柔地将根管锉从根管中取出。
- 断开连接: 关闭主机电源(或待机),断开根管锉与锉连接器的连接,取下患者接地电极。
- 清洁消毒: 用消毒剂擦拭锉连接器、患者接地电极等与患者接触过的部分。
- 记录: 将测得的根管工作长度准确记录在病历上。
📍 四、 重要注意事项与常见问题
- 干燥是生命线: 根管内或口腔内存在血液、唾液、次氯酸钠等液体,会显著降低阻抗值,导致测量不准(数值偏大,锉尖超出根尖孔),务必保证隔湿干燥。
- 金属干扰: 患者口内大面积金属修复体或未干燥的金属器械会干扰测量,确保接地电极夹在干燥、清洁的金属上。
- 锉尖状态: 锉尖必须清洁、干燥、无变形、无残留物(如牙本质碎屑、棉纤维),残留物会改变阻抗值,锉尖过于尖锐也可能刺穿根尖孔。
- 根尖孔形态变异: 根尖孔形态不规则(如喇叭口状)、根尖孔过大或过小、根尖有破坏(如根尖周炎导致的骨质破坏)时,测量可能受影响,需要结合X线片和临床经验判断。
- 根管内异物: 根管内有分离的器械、桩钉等金属异物会干扰测量。
- 根管钙化/狭窄: 根管极度狭窄或钙化时,锉难以到达根尖孔,测量可能困难或不准确。
- 活髓牙 vs 死髓牙: 设备在活髓牙和死髓牙上均能有效工作,但死髓牙根尖孔周围组织状态可能不同,需结合X线片验证。
- 设备校准: 每次开机或感觉测量不稳定时,务必进行校准。
- 操作轻柔: 避免暴力插入根管锉,防止器械分离或侧穿根管。
- 沟通: 告知患者测量过程中可能有轻微的“麻”或“电击感”(通常很轻微),让其放松,不要移动头部或突然抽搐,以免受伤或损坏器械。
- 定期维护: 按照设备说明书进行定期维护和检查。
📍 五、 总结关键点
- 校准: 开机必校准。
- 干燥: 隔湿干燥是准确测量的前提。
- 连接: 锉连接器、患者接地电极连接可靠且清洁。
- 观察: 紧盯阻抗值(0.5-0.7)和红灯。
- 标记: 红灯亮起时立即停止并标记刻度。
- 验证: 必须结合X线片确认最终工作长度。
- 轻柔: 操作轻柔,避免损伤。
熟练掌握根管长度测量仪的使用,能显著提高根管治疗的效率和质量,减少术后并发症,务必遵循设备说明书和操作规范,并不断练习和积累经验。💪🏻

