种植牙作为目前修复牙齿缺失的有效方式,因其功能、美观接近天然牙,受到越来越多缺牙患者的青睐,种植牙的费用相对较高,通常涉及种植体、基台、牙冠等材料费以及手术费、检查费等医疗服务费,整体费用从几千元到数万元不等,种牙能否用医保报销”成为许多患者关注的焦点,本文将围绕这一问题,结合医保政策现状、报销范围、地区差异及补充途径等进行详细说明。
种植牙医保报销的基本现状:材料费通常不报,部分医疗服务费可报
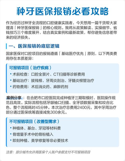
根据我国现行医保政策,种植牙的报销情况需明确“医保报销范围”的核心原则:医保主要保障“必需、合理”的医疗服务和药品,对于“非必需、具有选择性”的医用材料,通常不纳入报销,种植牙属于牙齿修复范畴,其核心材料(如种植体、基台、牙冠)多为进口或国产高端耗材,属于“医用材料”,因此大部分地区的医保政策不报销种植牙的材料费。

但值得注意的是,种植牙过程中涉及的部分医疗服务费,可能符合医保报销条件,具体包括:
- 前期治疗费用:如拔除残根、牙周治疗、根管治疗、骨粉骨膜植入等,这些属于“疾病治疗”范畴,若符合医保目录(如《基本医疗保险诊疗项目范围》),可按当地医保政策报销一定比例(通常为50%-70%,具体看医院等级和地区政策)。
- 手术相关费用:如种植手术的麻醉费、手术费、检查费(如血常规、CT等),若被纳入医保“医疗服务项目目录”,且在定点医疗机构进行,可能部分报销,部分地区对“种植体植入术”的手术费按“口腔颌面外科手术”类别报销,但报销比例较低,且需扣除起付线(通常为几百元)。
需强调的是,不同地区医保目录存在差异,具体能否报销需以当地医保部门的规定为准。
不同医保类型的报销差异:职工医保与居民医保的区别
我国基本医保分为职工基本医疗保险(职工医保)和城乡居民基本医疗保险(居民医保),两者的筹资方式、报销水平不同,种植牙相关费用的报销也存在差异:
(一)职工医保
职工医保由单位和个人共同缴费,筹资水平较高,报销待遇通常优于居民医保,部分地区职工医保患者,在种植牙过程中符合报销条件的医疗服务费(如拔牙、牙周治疗等),可按职工医保政策报销,报销比例可能在50%-80%之间(具体看医院等级和费用类型),但种植体、基台、牙冠等材料费仍需自费,且部分地区的职工医保对“种植手术”的报销有严格限制,仅对符合条件的“功能性修复”部分报销,美容性修复(如前牙美学修复)不报。

(二)居民医保
居民医保由个人缴费、政府补助构成,筹资水平较低,报销待遇相对有限,种植牙涉及的前期治疗费用(如拔牙、牙周治疗等)若符合居民医保报销目录,可按居民医保政策报销,但报销比例通常低于职工医保(一般在30%-50%),种植体、牙冠等材料费及手术费中的自费部分,居民医保基本不覆盖。
为更清晰对比,以下表格总结两类医保在种植牙报销上的主要差异:
| 项目 | 职工医保 | 居民医保 |
|---|---|---|
| 前期治疗费用 | 部分报销(如拔牙、根管治疗),比例50%-80% | 部分报销,比例30%-50% |
| 种植材料费 | 全部自费(种植体、基台、牙冠等) | 全部自费(种植体、基台、牙冠等) |
| 手术医疗服务费 | 少数地区对“种植手术”部分报销,比例较低 | 基本不报销 |
| 报销限制 | 需在定点医院,仅限疾病治疗相关费用 | 需在定点医院,报销范围更窄 |
地区差异显著:哪些地区试点种植牙医保报销?
由于医保统筹层级以地市级为主,各地经济发展水平、医保基金承受能力不同,种植牙报销政策存在较大差异,近年来,为减轻患者负担,部分地区探索将种植牙纳入医保报销或集采范围,主要分为两类:
(一)部分试点地区将种植牙纳入医保支付范围
浙江宁波、四川成都、贵州遵义等地曾试点“种植牙医保报销”,但并非报销材料费,而是对种植牙的“医疗服务价格”进行调控,降低手术费用,以宁波为例,2025年起试点“种植牙专项医保报销”,规定在定点医疗机构种植牙的患者,可享受“种植体集采价格+政府补贴”,最高报销额度为1500元/颗(仅限医疗服务费部分,材料费仍需自费),但此类试点范围较小,且政策可能调整,需关注当地最新动态。

(二)全国集采降低材料费用,间接减轻负担
2025年,国家医保局组织开展口腔种植体系统集中带量采购,中选的种植体价格从原均价6000元降至900余元,平均降幅82%;牙冠价格也通过竞价从原均价1500元左右降至300元左右,虽然集采未直接纳入医保报销,但通过降低材料成本,整体种植牙费用大幅下降(单颗种植牙总费用从1.2万-1.8万元降至6000-8000元),间接减轻了患者负担,集采结果已在全国落地,患者可在定点医疗机构享受集采价格,但需注意,集采降价≠医保报销,材料费仍需自费,仅享受优惠价。
如何查询和申请种植牙医保报销?
若想了解当地种植牙医保报销政策,可通过以下途径查询并申请:
- 咨询当地医保局:拨打12393医保服务热线,或登录“国家医保服务平台”APP、省级医保公共服务平台,查询当地医保目录中“口腔种植”相关报销项目。
- 定点医疗机构确认:在种植前,前往定点医院医保办咨询,确认哪些费用可报、报销比例、起付线及封顶线(如职工医保年度报销限额)。
- 准备材料并申请:若符合报销条件,需持医保卡、身份证、费用清单、病历等材料,在医院结算时直接报销(或事后到医保局报销)。
商业保险与惠民保:补充种植牙费用的途径
若医保报销无法覆盖全部费用,可考虑商业保险或“惠民保”作为补充:
- 商业医疗保险:部分高端医疗险、齿科保险(如“平安齿科险”“泰康齿科险”)覆盖种植牙费用,可报销50%-90%的材料费和手术费,但保费较高,且有等待期(通常3-12个月)。
- 城市惠民保:许多城市推出的“惠民保”(如“北京京惠保”“上海沪惠保”)将“种植牙”纳入报销范围,但通常需自费一定额度(如1.5万元以上),按比例报销(50%-70%),且仅限特定产品或医疗机构。
我国医保政策对种植牙的报销范围有限,主要覆盖前期疾病治疗费用(如拔牙、牙周治疗)及部分手术医疗服务费,种植体、基台、牙冠等核心材料费仍需自费,但通过国家集采降低材料价格、部分地区试点医保补贴,种植牙费用已显著下降,患者在种植前应主动查询当地医保政策,优先选择集采定点医疗机构,并根据需求配置商业保险或惠民保,以合理控制费用。
相关问答FAQs
Q1:种植牙的哪些费用可以用医保报销?
A:种植牙中,属于医保“诊疗项目目录”和“医疗服务价格项目”的费用可能报销,主要包括:①拔残根、牙周治疗、根管治疗等前期疾病治疗费用;②种植手术的麻醉费、手术费、检查费(如血常规、CT等)等医疗服务费,但种植体、基台、牙冠等医用材料费,医保通常不报销(部分地区试点除外),具体报销范围需以当地医保目录为准。
Q2:为什么有人说“种牙能报医保”,有人说不能?
A:这主要源于地区政策差异和费用类型的区别,部分地区试点种植牙医保报销(如宁波、成都等地对医疗服务费给予补贴),或通过集采降低材料价格,患者误以为“医保报销”;种植牙的核心材料费(种植体、牙冠)在全国范围内仍未纳入医保报销,因此多数情况下患者仍需承担大部分费用,不同医院对医保政策的执行力度不同,也可能导致认知差异,建议以当地医保局和定点医院的答复为准。
